반응형
Recent Posts
Recent Comments
Link
| 일 | 월 | 화 | 수 | 목 | 금 | 토 |
|---|---|---|---|---|---|---|
| 1 | 2 | 3 | 4 | 5 | 6 | 7 |
| 8 | 9 | 10 | 11 | 12 | 13 | 14 |
| 15 | 16 | 17 | 18 | 19 | 20 | 21 |
| 22 | 23 | 24 | 25 | 26 | 27 | 28 |
| 29 | 30 | 31 |
Tags
- 회고
- 오블완
- PostgreSQL
- docker
- 구조 패턴
- 커머스
- github
- DevOps
- leetcode
- 디자인 패턴
- Go-lang
- 청첩장 모임
- study
- 논문 정리
- AWS
- Rust
- AWS 비용 절감
- Til
- 티스토리챌린지
- 14일 공부
- 신혼 여행
- amazon ecs
- 생성 패턴
- 실용주의 프로그래머
- MAPF
- ssh
- 지표
- Playwright
- terraform
- 경로 계획 알고리즘
Archives
- Today
- Total
밤 늦게까지 여는 카페
Fully Dynamic Algorithms for Maintaining Shortest Paths Trees 리뷰 #2 - 중간 점검 output information 구현해보기 본문
알고리즘/Path Finding
Fully Dynamic Algorithms for Maintaining Shortest Paths Trees 리뷰 #2 - 중간 점검 output information 구현해보기
Jㅐ둥이 2025. 3. 27. 00:55반응형
안녕하세요. 이번에는 Fully Dynamic Algorithms for Maintaining Shortest Paths Trees 논문 공부의 중간 점검을 위해서 output information 구하는 코드를 직접 작성해봤습니다.
bellman ford 알고리즘과 floyd warshall 알고리즘을 기반으로 output information을 만들어 봤습니다.
- bellman ford 알고리즘 - dijkstra 알고리즘 다음은 bellman ford죠!
- floyd warshall 알고리즘 - 이 정도는 되야 지도를 외웠다고 할 수 있죠!
bellman ford, floyd warshall 알고리즘을 공부할 때도 최단 경로값과 최단 경로 트리 비슷하게 값을 반환하기는 했었습니다만
이번에는 조금 더 정돈된 결과값을 반환해보겠습니다.

1. bellman ford 알고리즘 + output information
import pprint
from dataclasses import dataclass
from typing import List, Dict, Set
@dataclass
class Node:
id: int
is_visited: bool = False
@dataclass
class Edge:
id: int
start_node: Node
end_node: Node
weight: float
def get_weight(self) -> float:
return self.weight
def set_weight(self, weight: float):
self.weight = weight
def get_other_node(self, node_id: int) -> Node:
if self.start_node.id == node_id:
return self.end_node
else:
return self.start_node
@dataclass
class Graph:
nodes: dict
adjacent_edges: dict
def get_node(self, node_id: int) -> Node:
return self.nodes[node_id]
def set_node_visited(self, node_id: int):
self.nodes[node_id].is_visited = True
def get_connected_nodes(self, node_id: int) -> List[Node]:
adjacent_edges = self.adjacent_edges.get(node_id, [])
return [edge.get_other_node(node_id) for edge in adjacent_edges]
def get_adjacent_edges(self, node_id: int) -> List[Edge]:
return self.adjacent_edges.get(node_id, [])
class Tree:
def __init__(self, value: Node):
self.value: Node = value
self.parent: "Tree" | None = None
self.children: Set["Tree"] = set()
def set_parent(self, parent: "Tree"):
if self.parent is not None:
self.parent.remove_child(self)
self.parent = parent
self.parent.add_child(self)
def add_child(self, child: "Tree"):
self.children.add(child)
def remove_child(self, child: "Tree"):
self.children.remove(child)
def make_output_information(graph, source_node):
shortest_distance_dict = {}
tree_dict = {}
for node in graph.nodes.values():
shortest_distance_dict[node.id] = float("inf")
tree_dict[node.id] = Tree(node)
shortest_distance_dict[source_node.id] = 0
for node in graph.nodes.values():
for edge in graph.get_adjacent_edges(node.id):
new_distance = shortest_distance_dict[edge.start_node.id] + edge.get_weight()
if new_distance >= shortest_distance_dict[edge.end_node.id]:
continue
shortest_distance_dict[edge.end_node.id] = new_distance
start_tree = tree_dict[edge.start_node.id]
end_tree = tree_dict[edge.end_node.id]
end_tree.set_parent(start_tree)
return shortest_distance_dict, tree_dict[source_node.id]
if __name__ == "__main__":
nodes = {}
for i in range(6):
nodes[i + 1] = Node(id=i + 1)
adjacent_edges = {}
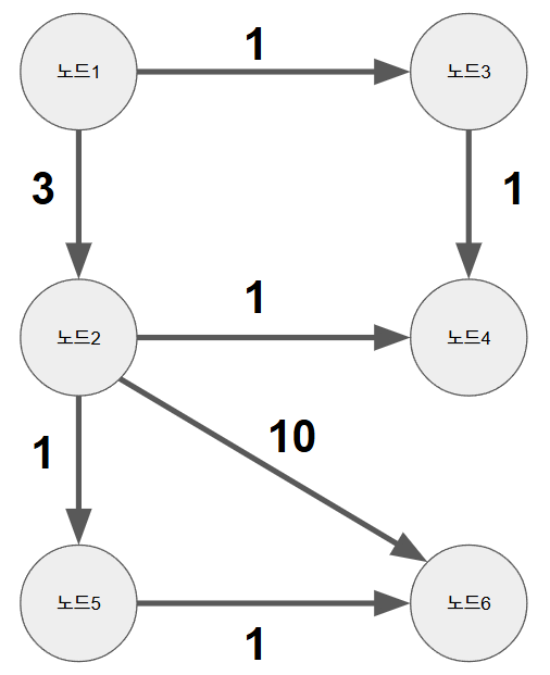
adjacent_edges[1] = [Edge(1, start_node=nodes[1], end_node=nodes[2], weight=3)]
adjacent_edges[1] += [Edge(2, start_node=nodes[1], end_node=nodes[3], weight=1)]
adjacent_edges[2] = [Edge(3, start_node=nodes[2], end_node=nodes[4], weight=1)]
adjacent_edges[2] += [Edge(4, start_node=nodes[2], end_node=nodes[5], weight=1)]
adjacent_edges[2] += [Edge(5, start_node=nodes[2], end_node=nodes[6], weight=10)]
adjacent_edges[3] = [Edge(6, start_node=nodes[3], end_node=nodes[4], weight=1)]
adjacent_edges[5] = [Edge(7, start_node=nodes[5], end_node=nodes[6], weight=1)]
graph = Graph(nodes=nodes, adjacent_edges=adjacent_edges)
shortest_path_dict, shortest_path_tree = make_output_information(graph, nodes[1])
pprint.pprint(shortest_path_dict)
queue = [shortest_path_tree]
while len(queue) > 0:
node = queue.pop(0)
msg = ""
if node.parent is not None:
msg += f"{node.parent.value.id}"
else:
msg += "root"
msg += f" -> {node.value.id}"
print(msg)
for child in node.children:
queue.append(child)

2. floyd warshall 알고리즘 + output information
import pprint
from dataclasses import dataclass
from typing import List, Dict, Set
@dataclass
class Node:
id: int
is_visited: bool = False
@dataclass
class Edge:
id: int
start_node: Node
end_node: Node
weight: float
def get_weight(self) -> float:
return self.weight
def set_weight(self, weight: float):
self.weight = weight
def get_other_node(self, node_id: int) -> Node:
if self.start_node.id == node_id:
return self.end_node
else:
return self.start_node
@dataclass
class Graph:
nodes: dict
adjacent_edges: dict
def get_node(self, node_id: int) -> Node:
return self.nodes[node_id]
def set_node_visited(self, node_id: int):
self.nodes[node_id].is_visited = True
def get_connected_nodes(self, node_id: int) -> List[Node]:
adjacent_edges = self.adjacent_edges.get(node_id, [])
return [edge.get_other_node(node_id) for edge in adjacent_edges]
def get_adjacent_edges(self, node_id: int) -> List[Edge]:
return self.adjacent_edges.get(node_id, [])
class Tree:
def __init__(self, value: Node):
self.value: Node = value
self.parent: "Tree" | None = None
self.children: Set["Tree"] = set()
def set_parent(self, parent: "Tree"):
if self.parent is not None:
self.parent.remove_child(self)
self.parent = parent
self.parent.add_child(self)
def add_child(self, child: "Tree"):
self.children.add(child)
def remove_child(self, child: "Tree"):
self.children.remove(child)
def make_output_information(graph):
shortest_distance_dict = {}
tree_dict = {}
for node in graph.nodes.values():
shortest_distance_dict[node.id] = {}
tree_dict[node.id] = {}
for other_node in graph.nodes.values():
if node.id != other_node.id:
shortest_distance_dict[node.id][other_node.id] = float("inf")
else:
shortest_distance_dict[node.id][other_node.id] = 0
tree_dict[node.id][other_node.id] = Tree(other_node)
for adjacent_edge in graph.get_adjacent_edges(node.id):
other_node = adjacent_edge.get_other_node(node.id)
shortest_distance_dict[node.id][other_node.id] = adjacent_edge.get_weight()
start_tree = tree_dict[node.id][node.id]
end_tree = tree_dict[node.id][other_node.id]
end_tree.set_parent(start_tree)
for pivot_node in graph.nodes.values():
for start_node in graph.nodes.values():
for end_node in graph.nodes.values():
new_distance = shortest_distance_dict[start_node.id][pivot_node.id] + shortest_distance_dict[pivot_node.id][end_node.id]
if new_distance >= shortest_distance_dict[start_node.id][end_node.id]:
continue
shortest_distance_dict[start_node.id][end_node.id] = new_distance
start_tree = tree_dict[start_node.id][start_node.id]
pivot_tree = tree_dict[start_node.id][pivot_node.id]
end_tree = tree_dict[start_node.id][end_node.id]
end_tree.set_parent(pivot_tree)
return shortest_distance_dict, tree_dict
if __name__ == "__main__":
nodes = {}
for i in range(6):
nodes[i + 1] = Node(id=i + 1)
adjacent_edges = {}
adjacent_edges[1] = [Edge(1, start_node=nodes[1], end_node=nodes[2], weight=3)]
adjacent_edges[1] += [Edge(2, start_node=nodes[1], end_node=nodes[3], weight=1)]
adjacent_edges[2] = [Edge(3, start_node=nodes[2], end_node=nodes[4], weight=1)]
adjacent_edges[2] += [Edge(4, start_node=nodes[2], end_node=nodes[5], weight=1)]
adjacent_edges[2] += [Edge(5, start_node=nodes[2], end_node=nodes[6], weight=10)]
adjacent_edges[3] = [Edge(6, start_node=nodes[3], end_node=nodes[4], weight=1)]
adjacent_edges[5] = [Edge(7, start_node=nodes[5], end_node=nodes[6], weight=1)]
graph = Graph(nodes=nodes, adjacent_edges=adjacent_edges)
shortest_path_dict, shortest_path_tree = make_output_information(graph)
pprint.pprint(shortest_path_dict)
for source_node in graph.nodes.values():
queue = [shortest_path_tree[source_node.id][source_node.id]]
while len(queue) > 0:
tree = queue.pop(0)
msg = ""
if tree.parent is not None:
msg += f"{tree.parent.value.id}"
else:
msg += "root"
msg += f" -> {tree.value.id}"
print(msg)
for child in tree.children:
queue.append(child)
print("=========================")

🎁 Fully Dynamic Algorithms for Maintaining Shortest Paths Trees 이전 리뷰들 🎁
나중에 논문의 edge update에 따른 최단 경로 값, 최단 경로 트리 수정 알고리즘을 구현하면 위에서 만든 스크립트를 기반으로 개선된 속도를 측정해보려고 합니다.
열심히 공부해봐야겠네요!
반응형